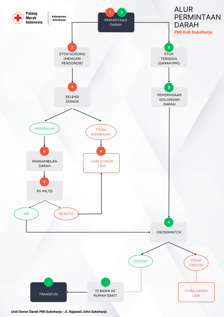
Alur Permintaan Darah

Berikut Alur Permintaan Darah di UDD PMI Kabupaten Sukoharjo