Layanan Darah

Layanan Permintaan Darah PMI

Palang Merah Indonesia (PMI) merupakan lembaga yang memiliki tanggung jawab besar dalam penyediaan darah yang aman, berkualitas, dan layak pakai bagi masyarakat. Salah satu bentuk pelayanan utama yang diberikan oleh PMI adalah layanan permintaan darah, yang dilakukan atas dasar kebutuhan pasien di rumah sakit atau fasilitas kesehatan.

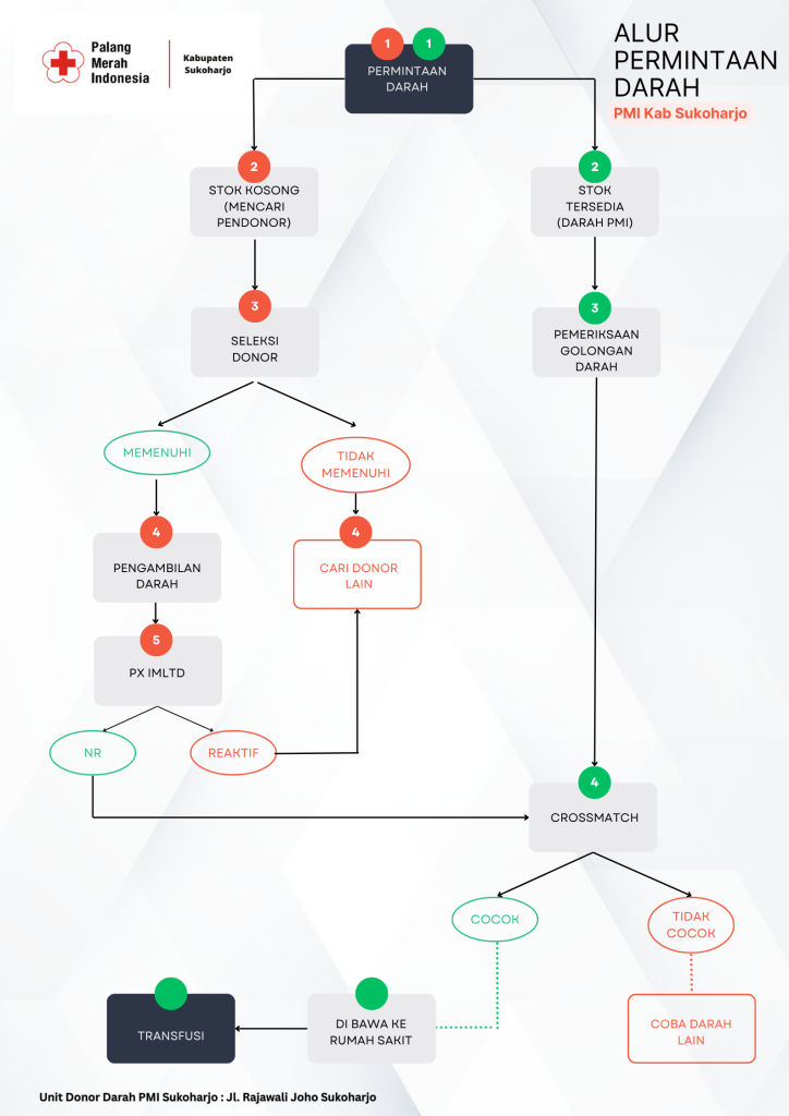
Proses permintaan darah diawali dengan pengajuan permintaan resmi dari rumah sakit kepada Unit Donor Darah (UDD) PMI. Permintaan ini mencantumkan jenis dan golongan darah yang dibutuhkan, jumlah kantong darah, serta data pasien penerima transfusi. Setelah permintaan diterima, petugas PMI akan memeriksa ketersediaan stok darah di bank darah, memastikan kesesuaian golongan darah dan status pemeriksaan laboratorium.

Apabila darah tersedia, tahap selanjutnya adalah uji silang serasi (crossmatch test). Pemeriksaan ini bertujuan untuk memastikan kecocokan antara darah pendonor dan pasien sehingga tidak menimbulkan reaksi imunologis yang membahayakan. Proses ini melibatkan pencocokan serum pasien dengan sel darah pendonor (uji silang mayor) serta serum pendonor dengan sel darah pasien (uji silang minor). Hanya darah yang menunjukkan hasil uji silang negatif (tidak terjadi aglutinasi) yang dinyatakan aman untuk digunakan.

Setelah uji silang serasi selesai dan hasilnya sesuai, darah akan diserahkan atau dikirim ke rumah sakit yang mengajukan permintaan. Proses pengiriman dilakukan dengan prosedur khusus untuk menjaga suhu dan kualitas darah agar tetap terjamin hingga sampai ke tangan tenaga medis. Petugas PMI juga mencatat seluruh proses tersebut dalam sistem administrasi untuk memastikan transparansi, ketertelusuran, dan akuntabilitas pelayanan.

Melalui layanan permintaan darah ini, PMI tidak hanya berperan sebagai penyedia darah, tetapi juga sebagai penjaga mutu dan keselamatan pasien. Seluruh proses dilakukan berdasarkan standar operasional prosedur nasional dan prinsip kemanusiaan. Dengan demikian, PMI berkomitmen untuk terus mendukung sistem pelayanan kesehatan Indonesia melalui penyediaan darah yang aman, tepat, dan berkesinambungan bagi seluruh masyarakat yang membutuhkan.